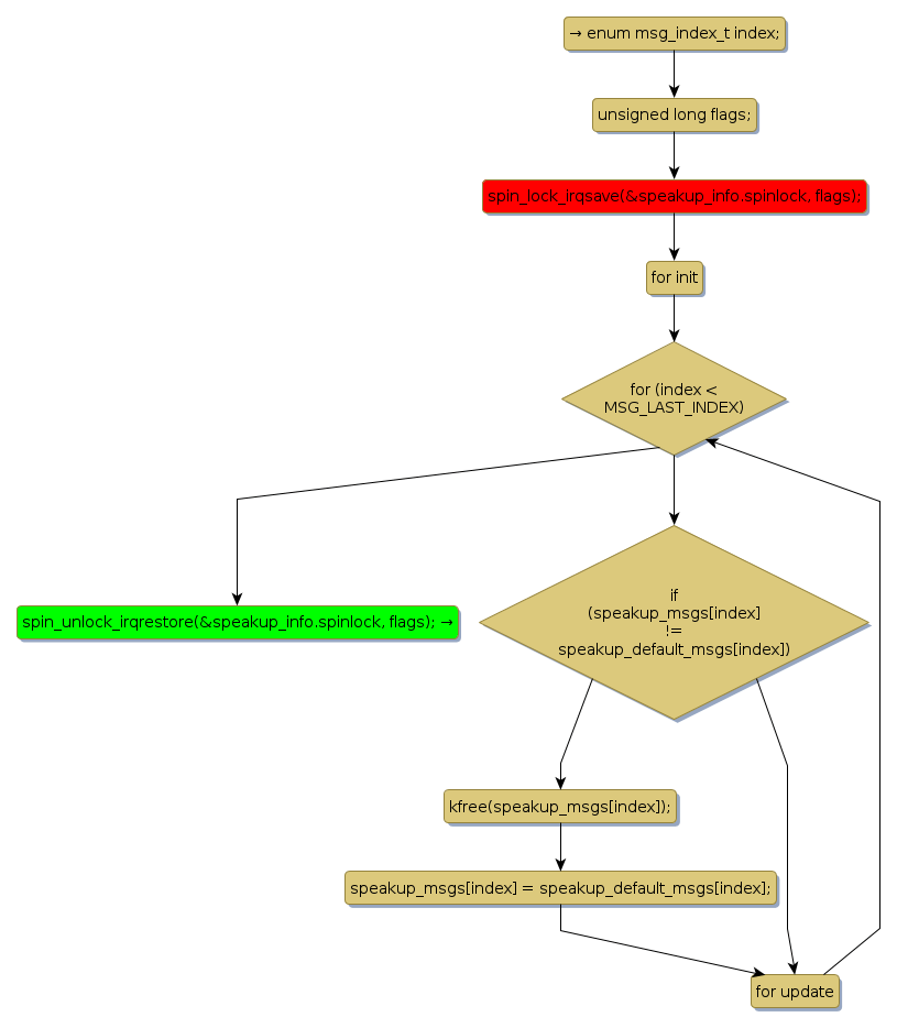
Instance Verification Kit (IVK)
spin lock @ [18808+49+/linux-3.19-rc1/drivers/staging/speakup/i18n.c]
Instance Signature: spinlock
|
The Matching Pair Graph:
|
|
Function Name
|
Control Flow Graph (CFG)
|
Events Flow Graph (EFG)
|
Source Correspondence
|
|
spk_free_user_msgs
|
|
|
[18732+18+/linux-3.19-rc1/drivers/staging/speakup/i18n.c]
|